产品中心
产品中心
基础产品
行业产品
解决方案
解决方案
自然资源行业
城市治理行业
典型案例
典型案例
自然资源业务
城市治理业务
服务支持
服务支持
合作伙伴
资料中心
关于吉奥
关于吉奥
企业简介
发展历程
荣誉资质
社会责任
联系我们
新闻动态
人才招聘
人才招聘
吉奥时空耕地保护田长制解决方案
相关资源
更多新闻
ꁡ
方案资料
ꄔ
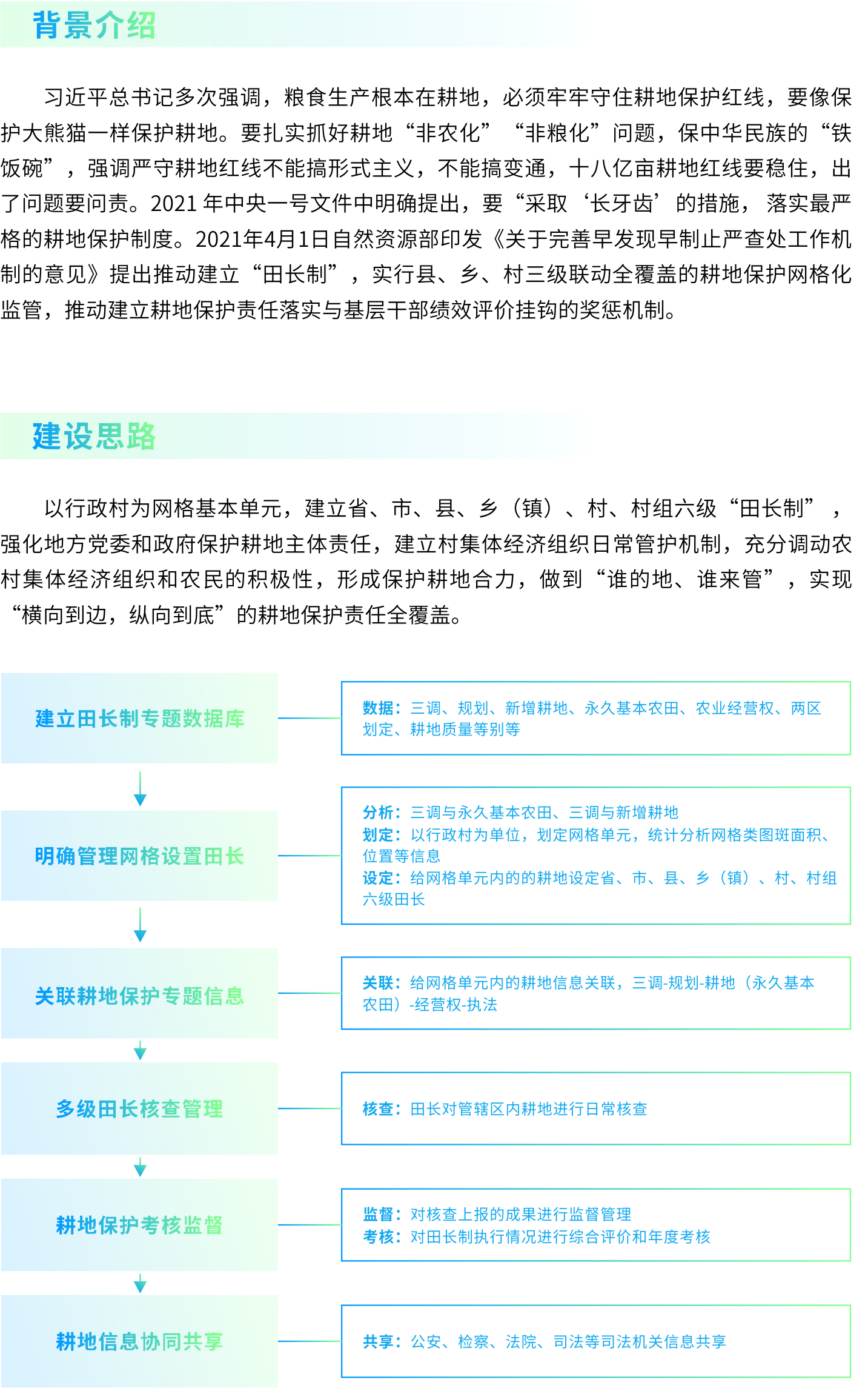
背景介绍
建设思路
总体架构
实施成效
建设内容
预期成效
自然资源信息化
自然资源信息化
时空大数据平台
时空大数据平台
实景三维建设
实景三维建设
调查监测
调查监测
监管决策
监管决策
智慧耕保监测监管
高标准农田建设
耕地保护田长制
政务服务
政务服务
政务一体化
统一确权登记
不动产登记
农村宅基地管理
农村土地承包经营权
林权数据整合建库
国土空间用途管制
多测合一
城市体检评估
本网站由阿里云提供云计算及安全服务
本网站支持
IPv6
本网站由阿里云提供云计算及安全服务
本网站支持
IPv6
本网站由阿里云提供云计算及安全服务
本网站支持
IPv6
本网站由阿里云提供云计算及安全服务
本网站支持
IPv6